Abstract
Cryptic inv(16)(p13.3q24.3) leading to the CBFA2T3-GLIS2 (CBF/GLIS) oncogenic fusion is exclusively seen in infants with AML and is associated with adverse outcome. Infants with this fusion are uniformly refractory to conventional therapies and despite intensive and myeloablative therapies, virtually all patients relapse with survival less than 15% (Smith et. al. 2020). In the effort to discover actionable targets for this highly refractory leukemia, we interrogated the genome and transcriptome of nearly 3,000 AML cases, including 45 cases of CBF/GLIS AML, and contrasted this to the transcriptome in normal hematopoietic tissues.
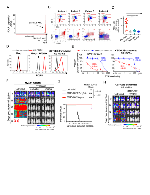
Initial computational effort to identify CBF/GLIS-specific targets focused on genes that are overexpressed in CBF/GLIS AML and silent in normal hematopoietic tissues providing us with 194 candidate genes. Filtering this library of genes based on cell surface expression and prevalence in target population narrowed the target gene list to six cell surface encoding genes (FOLR1, FRAS1, HPSE2, KLRF2, MEGF10 and PCDH19). FOLR1 encodes folate receptor alpha and given available therapeutic options with FOLR1-targeting agents, this gene was selected for further studies and therapeutic assessment of available targeted therapies. Based on RNA-seq data, FOLR1 is uniquely expressed in CBF/GLIS AML as it is absent in other AML and in normal hematopoietic cells (Figure 1A) providing an opportunity to specifically target leukemia cells while sparing normal hematopoiesis. Cell surface expression of FOLR1 on AML blasts was confirmed by flow cytometry, which further shows AML-restricted expression of FOLR1 on AML cells but not in normal hematopoietic subsets in individual CBF/GLIS patient samples (Figure 1B, C). We previously showed that forced expression of CBF/GLIS fusion transcript in cord blood hematopoietic stem/ progenitor cells (CB HSPCs) induces malignant transformation that fully recapitulates primary CBF/GLIS AML (Hylkema et. al. 2019 ASH). We also demonstrated that CBF/GLIS-transduced CB HSPCs upregulate FOLR1 expression indicating that FOLR1 expression is causally associated with CBF/GLIS expression (Figure 1D).
Given cell surface expression of FOLR1 on CBF/GLIS AML cells, we next investigated the preclinical efficacy of targeting FOLR1 using FOLR1-directed site-specific antibody-drug conjugate (STRO-002, Sutro Biopharma). In vitro efficacy of STRO-002 was tested against MV4;11 AML cell line engineered to express FOLR1 (MV4;11 FOLR1+, Figure 1D) and CBF/GLIS-transduced CB HPSCs. STRO-002 exhibited high cytotoxicity against MV4;11 FOLR1+ and CBF/GLIS-transduced CB HPSCs with IC50s of 0.1nM and 4.2nM, respectively (Figure 1E). In vivo efficacy of STRO-002 was evaluated in MV4;11 FOLR1+ NSG xenograft models, which showed potent activity that led to complete leukemia clearance after 3 weekly doses of STRO-002 at 2.5 and 5 mg/kg (Figure 1F). The anti-leukemia effects of STRO-002 resulted in significant increase in survival (p=0.002, Figure 1G). STRO-002 showed similar in vivo efficacy in the xenograft mice bearing CBF/GLIS-transduced CB HSPCs (Figure 1H) suggesting highly potent activity of STRO-002 against FOLR1+ AML cells.
In this study, we utilize a computational approach to discover AML-restricted targets (high expression in AML, silent in normal) that are previously elusive to identify actionable targets for high-risk CBF/GLIS AML. From this discovery pipeline, we demonstrate FOLR1 to be highly and uniquely expressed in CBF/GLIS AML but not in normal counterparts, providing a strategy to target leukemia cells without impacting normal hematopoiesis. Finally, we demonstrate that targeting FOLR1 with STRO-002 antibody drug conjugate effectively eliminates CBF/GLIS-positive AML in vitro and in vivo, providing a promising approach to eradicate leukemia and improve outcomes in this high-risk AML subtype.
Hylkema: Quest Diagnostics Inc: Current equity holder in publicly-traded company; Moderna: Current equity holder in publicly-traded company. Pardo: Hematologics, Inc.: Current Employment. Abrahams: Sutro Biopharma: Current Employment. Bedard: Sutro Biopharma: Current Employment. Molina: Sutro Biopharma: Current Employment. Eidenschink Brodersen: Hematologics, Inc.: Current Employment, Other: equity ownership. Loken: Hematologics, Inc.: Current Employment, Other: current equity holder in a privately owned company.

This feature is available to Subscribers Only
Sign In or Create an Account Close Modal